美加墨世界杯官方网站
通知公告
通知公告
当前位置: 首页 -- 通知公告 -- 正文
美加墨世界杯官网2026年非全日制MBA考生报名完全手册
发布时间:2025-10-17        来源:美加墨世界杯官方网站        浏览:


报名网址:

中国研究生招生信息网:https://yz.chsi.com.cn/

报名时间:

网上报名10月10日至10月27日,每天9:00-22:00

网上确认:

后续确定后公布

1. 登录“中国研究生招生信息网”(https://yz.chsi.com.cn/),点击“硕士统考网报”-“统考报名”。


2. 使用“学信网账号”或微信等途径登陆。

3. 登陆后点击“网上报名”。

4. 确认后点击“填写考生信息”。

5. 确认报名实名信息,确保信息准确无误。完善报考信息,共7部分,请务必填写完善。

6. 学籍学历信息中“考生来源”一般为“4其他在职人员”。

7. 毕业证书编号请填写16位或18位电子注册号或者公司编号,若毕业证书上没有16或18位数字编号,则填写证书上其他数字编号;若有学位证书,请将学位证书编号也填写准确。毕业证书编号若只显示一个编号,则填写该编号;若显示两个编号,则填写“公司编号”项。

若毕业证上的公司名字与现在的公司名字不符。下拉菜单选择“其他”,填自己毕业证书上的公司名。

填报学籍学历信息时,如国(境)外高校毕业的考生学历验证显示校验未通过,请及时在教育部留学服务中心网上申请国(境)外学历认证,后续入学再次验证。

若考生暂不清楚自己档案所在单位、所在地等信息,请暂时根据自己的情况填写。

8. 学历校验通过后,依次填写基本信息、户籍档案、家庭主要成员、学习与工作经历、奖惩情况及联系方式。

9. 确认后返回首页,填写“报考信息”。

注意:招生单位、考试方式、报考点关键信息不允许修改,若填写错误,只能取消报名信息后,再新增一份新的报名信息。

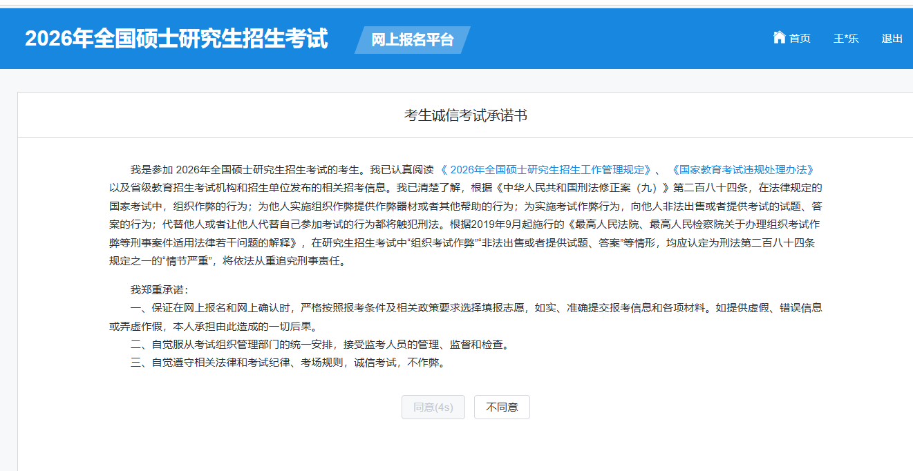
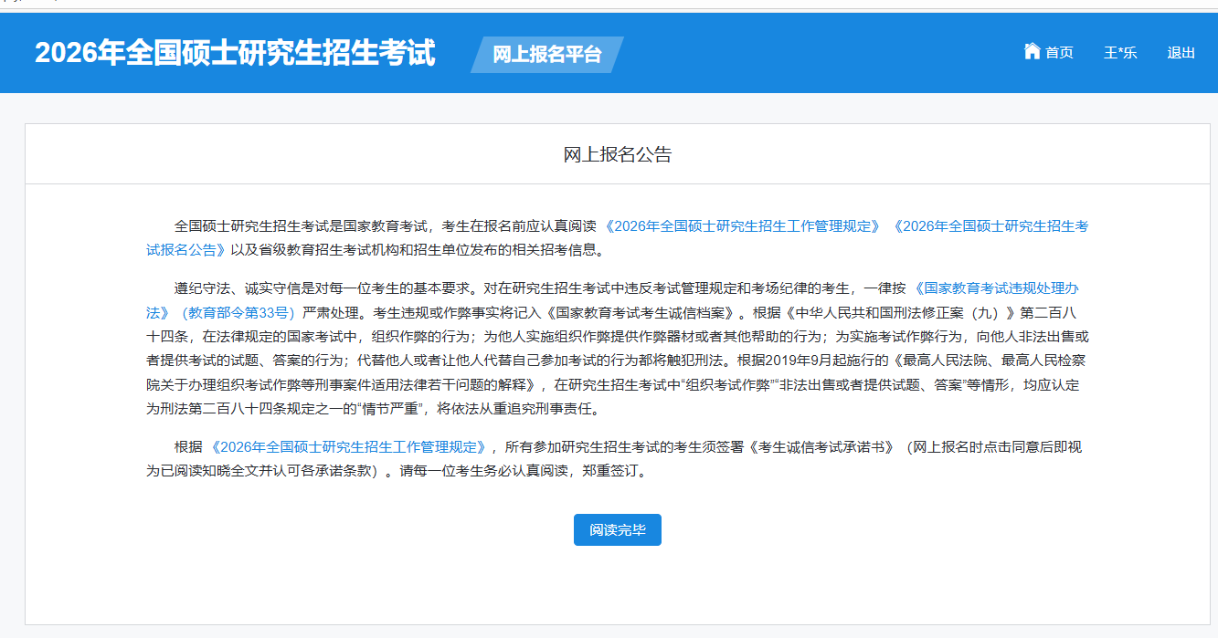
10. 阅读“网上报名公告”及“考生诚信考试承诺书”,并确认考生信息。

报考单位信息:

招生单位:10681(美加墨世界杯官网)

考试方式:21(全国统一考试(含联合考试))

报考类别:12(定向就业)

定向就业单位:按当前工作单位信息填写,报考期间就业单位发生变化不会影响考生报考。

11. 报考专业信息:

报考院系所名称:004(美加墨世界杯官方网站)

报考专业:125100((专业学位)工商管理)

 研究方向:00(不区分研究方向)

学习方式:2(非全日制)

考试科目:(199)管理类综合能力 |(204)英语二

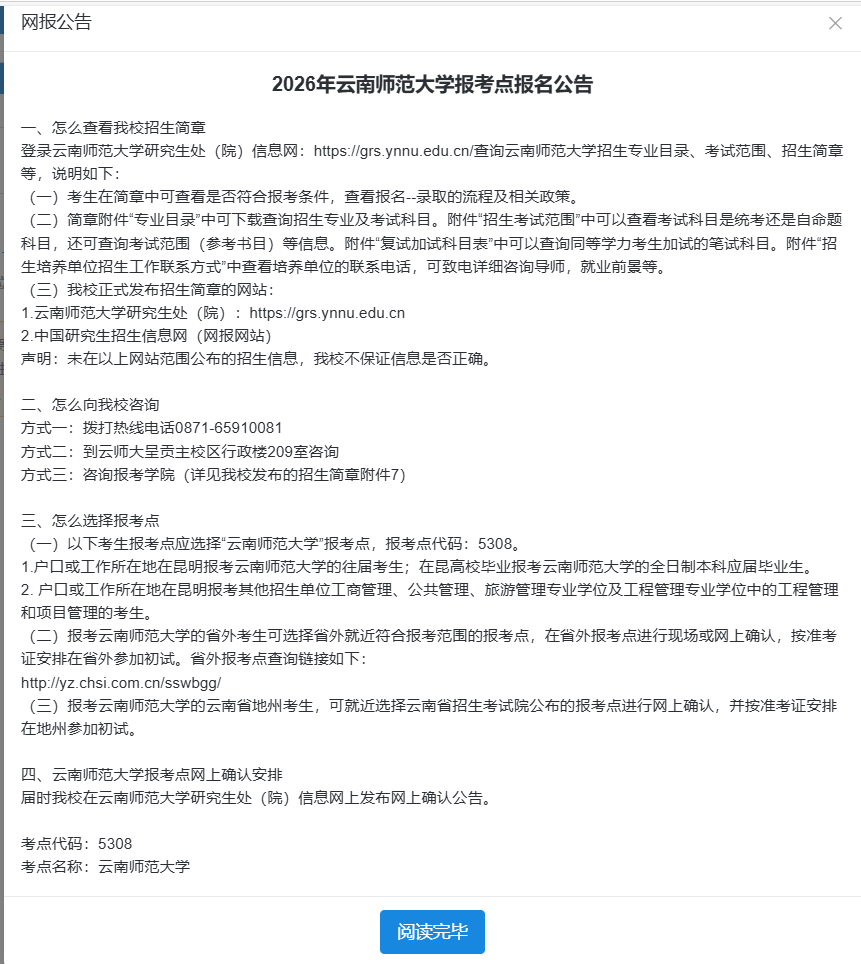
12. 报考点信息:

53(云南省)——5308(美加墨世界杯官网)

请考生仔细阅读《约束规则》,2026年美加墨世界杯官网报考点需满足:

(1) 户口或工作所在地在昆明报考美加墨世界杯官网的往届考生;在昆高校毕业报考美加墨世界杯官网的全日制本科应届毕业生。

(2) 户口或工作所在地在昆明报考其他招生单位工商管理、公共管理、旅游管理和工程管理硕士中的工程管理和项目管理专业学位的考生。

不符合上述条件的考生报考不得选择美加墨世界杯官网报考点。

13. 再次确认考生报考信息无误后点击“确认报名”,生成报名号。生成报名号并交费成功后才算报名成功。报名号是网上确认的重要凭证,请考生务必牢记。

查看及下载网上报名信息功能将在报名结束之后关闭,建议考生报名完成后下载保存报名信息表。且考生未按要求,错选报考点、报考单位、考试方式等,需在网上报名截止时间前重新报名,并按省级管理部门要求交费,逾期亦不再补报。

如有其他问题,请联系美加墨世界杯官方网站:

电话:0871-65910379

网址:/


咨询电话:0871-67337745               地址:云南省昆明市五华区一二一大街298号

版权所有 滇ICP备05001257号 2026·美加墨世界杯(FIFA World Cup)官网入口|welcome